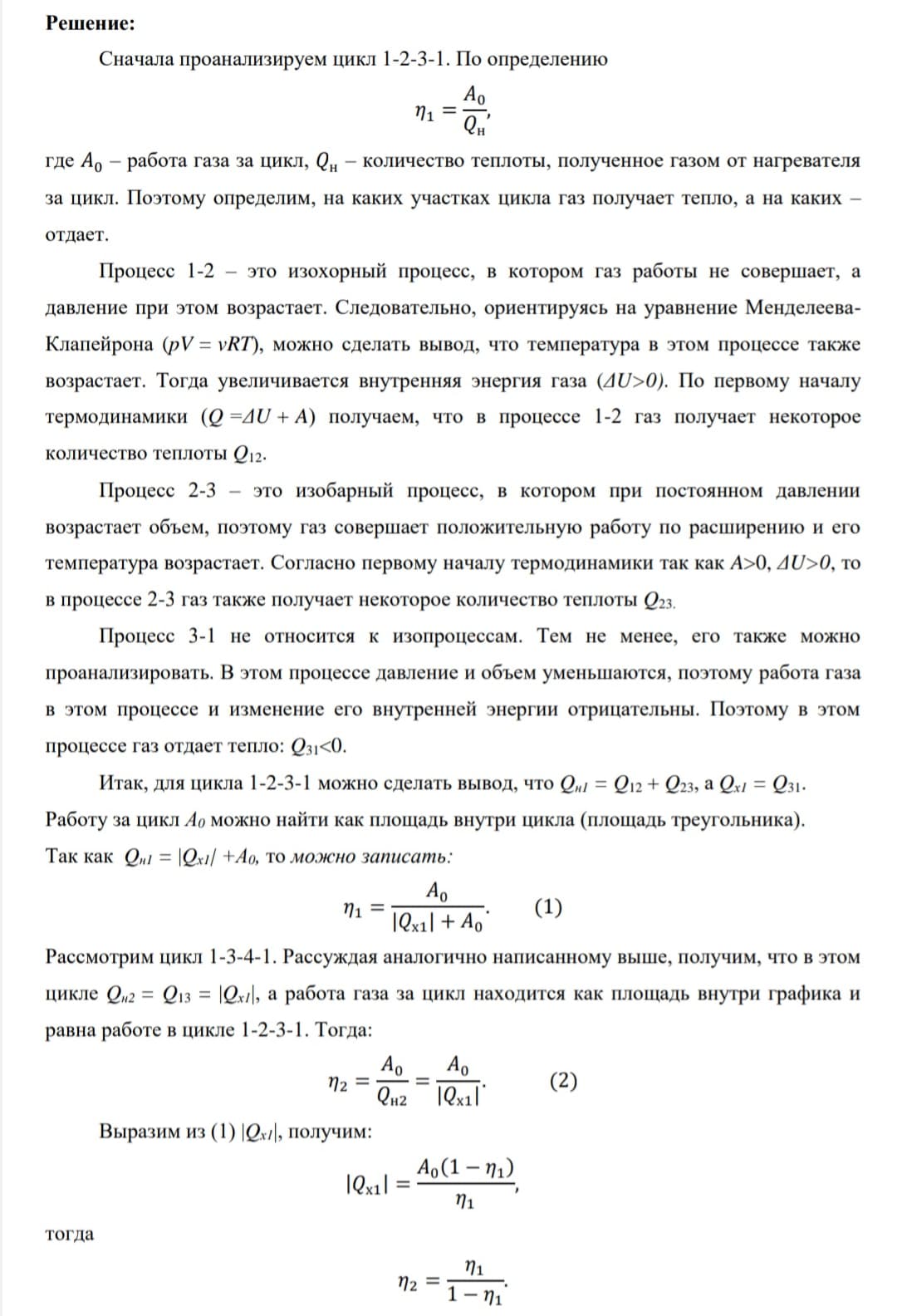
КПД тепловой машины, работающей по циклу 1-2-3-1 равен \eta_0 (рис. 2.3). Найдите КПД тепловой машины, работающей циклу 1-3-4-1.
A_{12} = 0
Дальше не могу выразить. И как найти работу A13?
КПД тепловой машины, работающей по циклу 1-2-3-1 равен \eta_0 (рис. 2.3). Найдите КПД тепловой машины, работающей циклу 1-3-4-1.
Можешь не использовать первое начало термодинамики для определения теплоты, а просто найти связь между ними учитывая, что Qнаг=Qхол+A.
Для начала найдите площадь под графиком:
A_{1-3}=\Delta P* \Delta V /2+P_0*\Delta V=\Delta V(\Delta P /2+P_0)= ((P-P_0)/2+P_0)*(V-V_0)