
Ну короче у меня дельта выходит в 10 раз больше.
Что я не так сделал?
Перевел сантиметры в метры?
в сто раз?
Зачем?
Мне же уже дано что 1см^-1 равно 1,986*10^-22
Джоулей
в 10 раз больше*
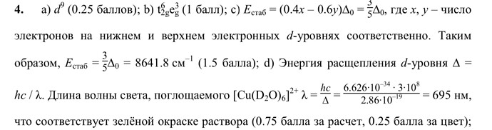
На самом деле, они неправильно перевели см-1 в Дж.
Несложно заметить, что \pu{1 см-1 \approx 12 Дж моль-1}, что помогает быстро переводить с одной единицы измерения в другую (для оценки величин). Зная это, можно было бы заметить, что показатель степени неправильный.