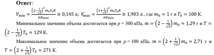
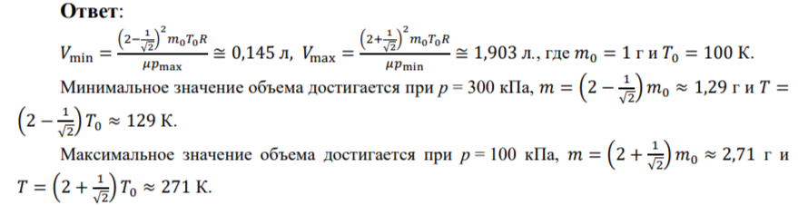
Кислород находится в
специальном устройстве, которое обеспечивает ограничение на возможные значения объёма, давления p, температуры T и массы m газа. Все возможные значения p, T и m, будучи нанесёнными на трёхмерную p–T–mдиаграмму (см. рис.), лежат внутри цилиндрической поверхности, ограниченной диапазонами изменения давления от 100 кПа до 300 кПа, массы — от 1 г до 3 г и температуры — от 100 К до 300 К. Найдите минимальное и максимальное значение, которое может принимать объём газа, и укажите значения p, T и m, которые соответствуют этим состояниям. Молярная масса кислорода
µ = 32 г/моль.
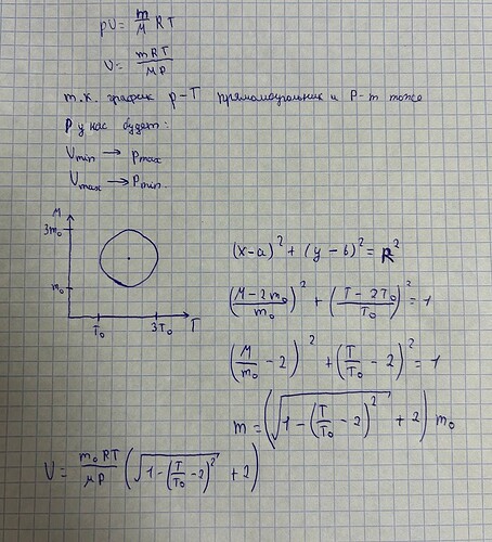
Можете объяснить почему при мин. значении объема равны m и T = (2 − 1√2) 𝑚0 и T0 и при макс. равны (2 + 1√2) 𝑚0 и T0?


