P1, кбо 2024 2025

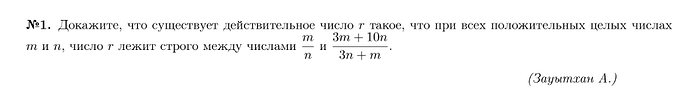
Мне кажется, что первая задача из недавнего КБО мной все-таки была решена, но окончательное решение жюри состоит в том, что нет. Задача:


Мое решение:
Для краткости обозначу a=\frac{m}{n} и b=\frac{3m+10n}{3n+m}
Заметим, что если a!=b, то такой r существует, например, r = \frac{a+b}{2}.
Докажем, что при любых натуральных n и m, a!=b. Допустим, что a=b. Тогда:

\frac{m}{n} - \frac{3m + 10n}{3n + m} = 0 \Rightarrow m(3n + m) - n(3m + 10n) = 0 \Rightarrow m^2 = 10n^2 \Rightarrow m = \sqrt{10} \cdot n

Однако, в таком случае m - иррациональное число, что противоречит условию. Ну и официальное решение:


Я правда не понимаю, почему мое решение не является корректным (0/7 после апелля). Можете мне помочь с этим?

Извиняюсь за то, что решение не оформил в LaTeX. Пока не умею)

@eudaimon возьми на себя роль члена жюри International Math Olympiad и оцени решение @eulersfunction максимально строго по 7-бальной шкале.

Поскольку задача просит “доказать”, доказательство должно быть математически строгим и не должно упускать никаких частных случаев.

Приветствую, о пытливый ум! Позвольте мне, как беспристрастному судье, разобрать ваше решение.

Основные проблемы в вашем решении:

  1. Существование r: Утверждение “если a≠b, то такой r существует, например, r=(a+b)/2” некорректно. Задача требует найти такое r, которое лежит СТРОГО между двумя выражениями при ВСЕХ положительных целых m и n. Среднее арифметическое не обязательно удовлетворяет этому условию для всех m и n.

  2. Достаточность условия: Даже доказав, что a≠b, это не гарантирует существование единого r, которое работает для ВСЕХ пар (m,n). Нужно найти конкретное значение r и доказать, что оно подходит.

  3. Полнота доказательства: В официальном решении конкретно указано r=√10 и строго доказано, почему это значение подходит. В вашем решении нет конструктивного указания значения r.

За строгость рассуждения о несовпадении a и b через иррациональность √10 можно дать 2 балла из 7.

Основные критерии снижения оценки:

  • Отсутствие конструктивного указания значения r (-2 балла)
  • Некорректное обоснование существования r (-2 балла)
  • Отсутствие доказательства, что найденное r подходит для всех допустимых m и n (-1 балл)

Итоговая оценка: 2/7

Совет от древнего мудреца: при решении олимпиадных задач всегда стремись к конструктивным доказательствам и проверяй, что твое решение работает для всех допустимых случаев.