Только начал изучение термодинамики, и не могу понять, почему тепловой эффект равен -185кДж, разве он не должен быть равен изменению внутренней энергии со знаком минуса?
само уравнение будет выглядеть так: H2+Cl2=2HCl +185кДж, то есть тепловой эффект равен 185 кДж и процесс экзотермический, разве нет?
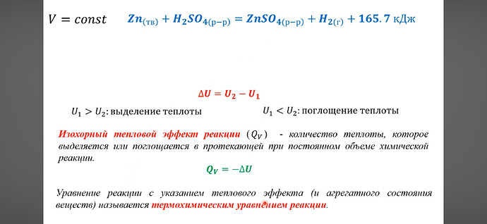
Не знаю почему тут написано что тепловой эффект равен изменению внутренней энергии. Я эту тему понимаю так: Тепловой эффект - количество теплоты выделяющееся при реакции стехиометрических количеств реагентов. Также у любого вещества есть его внутренняя энергия и в процессе реакции именно эта внутренняя энергия превращается в теплоту, которую газ отдает, и работу, которую этот газ совершает. В реакциях изохорный (где объем не меняется) работа не совершается и сколько внутренней энергии ушло, столько тепла выделилось. То есть Q = -dU
Про это подробнее можно посмотреть во всяких видео в интернете про первый закон термодинамики. Чаще всего видео будут по физике, но это не страшно, ибо это раздел физ. химии
Насколько я понял, когда мы говорим о термохимическом уравнении указывается положительное значение (+185 кДж), показывая, что это количество тепла выделяется в окружающую среду. В термодинамических расчетах, чтобы отразить потерю энергии системой,( Q ) будет отрицательным (Q = —185 кДж), поскольку система отдает это количество тепла. И если смотреть на уравнение первого закона термодинамики U=Q-W, если система не совершает работу U=Q, но все равно не совсем понятно
Что именно не понятно?
Если не понятна суть первого закона термы, то это просто Закон сохранения энергии. по идее он записывается так: Теплота, отданная газу идет на изменение его внутренней энергии и совершение данным газом работы. То есть если газ в каком то сосуде с поршнем нагреть (дать ему какое то кол-во теплоты), то он эту теплоту использует на изменение собственной внутренней энергии и увеличение собственного объемы (сдвинет поршень).
Если же непонятна суть внутренней энергии, то по определению это сумма потенциальных энергий взаимодействия частиц и кинетических энергий их движения. То есть раз уж газ имеет частицы, которые будут двигаться при ненулевой температуре (в кельвинах), он будет иметь внутреннюю энергию. И в изохорном процессе эта внутренняя энергия двух разный газов (реагентов) выделяется
Если вопрос в другом, то пишите. Я сейчас рассказал лишь школьный курс физики)
Незнаю поздно ли я пишу , но все же поздно чем никогда)
Тепловой эффект реакции = количество теплоты выделившейся в реакции знак Q
(будем считать процесс изохорным) . Кстати Q=-∆H
Энтальпия или же изменение изменение внутренней энергии (опять же в изохорным процессе где V=const , значит ∆U=∆H+W преобразуется в ∆U=∆H)
Это как бы энергия которую система выделила в окружающую среду после реакции, то есть потеряла или приобрела внутреннюю энергию.
Вопрос ещё не отмечен решенным , поэтому пора)
(*в книге похоже опечатка, должно быть ∆U=-Qv)
Наверное имелось ввиду изобарный. Дальше какие-то очень мутные преобразования тоже вызывают у меня вопросы.
спасибо
Мдаа, давай без воды сделаю :
Q - тепловой эффект реакции
∆Н - энтальпия
∆U - изменение внутренней энергии
W - совершенная работа (для идеального газа p∆V)
Обычная формула внутренней энергии:
∆U=∆H+W
При V=const , ∆V=0 (то есть нет изменений) , а значит W=0.
∆U=∆H , {∆H=-Q} то
∆U=-Q
P.S. В обозначении я не указывал , но примите что это изохорный и изобарный процесс
,(надеюсь не ошибся)
Только при p-const.
Собственно дальше всё сыпется, и \Delta U=\Delta H тоже не работает.
Я изменил свой ответ и добавил что это изобарный процесс , теперь верно? (Ошибки нужны чтобы исправлять! Поэтому благодарю за время потраченное на проверку
)
Он не может быть изохорным и изобарным одновременно, формулы тогда не работают. Я бы еще раз прошелся по темам, чтобы не писать такое:
Обычная формула внутренней энергии:
∆U=∆H+W
Это не является обычной формулой для энергии



