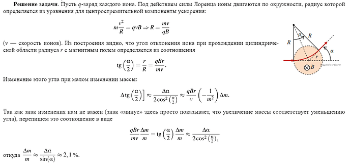
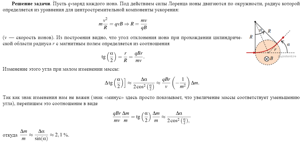
Узкий пучок
ионов с одинаковым зарядом, но c немного различающимися массами направляют в область цилиндрической формы, в которой создано однородное магнитное поле, направленное по оси цилиндра. Скорость ионов перпендикулярна этой оси. После прохождения области
пучок отклонился от направления первоначального движения на угол
α = 30◦, и у него появилась расходимость с углом ∆α ≈ 0,6◦ (начальная расходимость была пренебрежимо мала по сравнению с этой).
Найти (в процентах) разброс масс ионов пучка (∆m/m =?).
Посмотрел решение к задаче и не разобрался.
В частности вопрос возник по выводу ∆tg(a/2): для tg половинного угла формула tg(a/2)=sin a/cos2 (a/2), для малых углов синус примерно равен глу в радианной мере, окей, а почему они берут в числитель ∆α, в знаменатель просто α? Или, если смотреть далее, ∆tg(a/2) = tg(a/2)*∆m/m, как доказать эту связь, из чего это следует? Подскажите, пожалуйста
