2 лайка
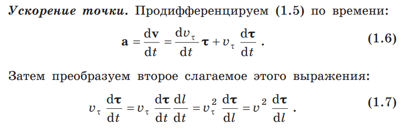
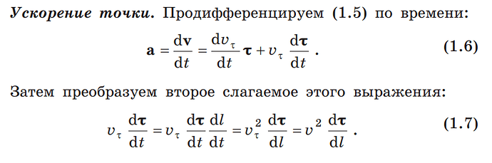
они наверное перепутали и хотели умножить на dl/dl
3 лайка
Видимо так, зашел в другое издание, там все нормально вышло: (умножили на dl/dl)

5 лайков
Согласен полностью с Paradise мы умножаем и числитель и знаменатель на dl тогда мы получим что dl/dt=v а в теории было сказано выше что v=v_t потому что v_t это проекция вектора v на единичный вектор
3 лайка
В следующем параграфе тоже видимо опечатались:

Там ведь в 1.18 должен быть + вместо = между двумя векторными произведениями?
2 лайка
Да, тут еще r=const
3 лайка
