Дифференциальный оператор

Можете подробнее объяснить дифференциальный оператор Гамильтона, я так понимаю это то же самое что и градиент(только с символом набла)?

5 лайков

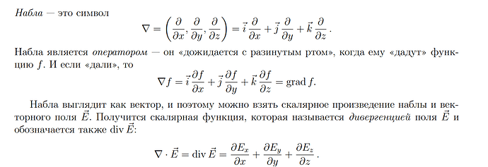
Запись в виде наблы – формальность для удобства записи выражения. Ты его можешь рассматривать как трёхмерный вектор, у которого длина вдоль оси x равна \frac{\partial}{\partial x}, вдоль y\frac{\partial}{\partial y}, вдоль z\frac{\partial}{\partial z}, или, как написано в первой строке,

\nabla = \left(\frac{\partial}{\partial x}, \frac{\partial}{\partial y}, \frac{\partial}{\partial z}\right).

Почему градиент записывается именно как \nabla f? Ты можешь формально рассматривать это как самое обычное произведение:

\nabla f = \left (\vec i \frac{\partial}{\partial x} + \vec j \frac{\partial}{\partial y} + \vec k \frac{\partial}{\partial z}\right) f = \vec i \frac{\partial f}{\partial x} + \vec j \frac{\partial f}{\partial y} + \vec k \frac{\partial f}{\partial z}

Аналогично дивергенция является формальной записью скалярного произведения векторов \nabla и \vec E:

\nabla \cdot \vec E = \left (\vec i \frac{\partial}{\partial x} + \vec j \frac{\partial}{\partial y} + \vec k \frac{\partial}{\partial z}\right) \cdot \left(\vec i E_x + \vec j E_y + \vec k E_z\right) = \frac{\partial E_x}{\partial x} + \frac{\partial E_y}{\partial y} + \frac{\partial E_z}{\partial z}.

И, наконец, ротор, что является уже векторным произведением указанных векторов. Чтобы легче запомнить его формулу в декартовых координатах, ты можешь представить векторное произведение (можно любой обычный вектор вместо наблы) в виде матрицы и находишь её детерминант:

\nabla \times \vec E = \begin{vmatrix} \vec i & \vec j & \vec k \\ \frac{\partial}{\partial x} & \frac{\partial}{\partial y} & \frac{\partial}{\partial z} \\ E_x & E_y & E_z\end{vmatrix} = \left(\frac{\partial E_z}{\partial y} - \frac{\partial E_y}{\partial z} \right)\vec i + \left(\frac{\partial E_x}{\partial z} - \frac{\partial E_z}{\partial x} \right)\vec j + \left(\frac{\partial E_y}{\partial x} - \frac{\partial E_x}{\partial y} \right)\vec k.
8 лайков