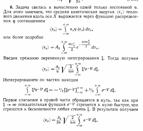
Я не до понимаю почему для нахождение среднего значение кинетической энергий они интегрировали по значению du_x
Разве мы не должны были взять и найти распределение по \epsilon_x ( что они и сделали ) потом взять интегрирование по d\epsilon_x
Или я просто не в тупил в суть , помогите пожалуйста .
Привет это тема распределения максвелла в данном случае рассматривается именно одномерное распределение, есть функция которая описывает плотность вероятности нахождения молекулы в данной скорости, если эту функцию домножить на энергию при данной скорости, а потом проинтегрировать то можно получить среднюю энергию. Советую посмотреть лекций про это, но лично я просто научился пользоваться этой формулой через опыт смотря на решения задач в иродове. При этом сам не знаю точный вывод но запомнил формулу, но задачи на эту тему сложных в олимпиадах особо нет и поэтому более чем хватает
смотри, вероятность нахождения молекулы с икс скоростью в интервале от v_x до v_x+dv_x, это \varphi(v_x)dv_x. Принципиально ничего не поменяется(потому что \varphi(-v_x)=\varphi(v_x) из изотропности), если ты будешь рассматривать \varphi(v_x)=\varphi(\varepsilon_x), поэтому они так и делают.
Ещё есть вариант, переопределить вероятность через энергию, то есть 2\varphi(v_x)dv_x=g(\varepsilon_x)d\varepsilon_x (я кстати не уверен нужна тут двойка или нет, как будто бы интервалу d\varepsilon_x соответсвует два интервала dv_x), тогда ты можешь умножать энергию на этот член и интегрировать так. Однако g(\varepsilon_x)\cancel =\varphi(\epsilon_x), как это видно из уравнения выше
Почему нельзя делать так как ты хочешь?
Представь себе график \varphi(v_x), мы изначально определили, что площадь под этим графиком это вероятность того, что иксовая скорость молекулы лежит в этом интервале. Заменой аргумента на \varphi(\epsilon_x), мы можем нарисовать другой график, функция фи в зависимости от энергии, но площадь под этим графиком имеет смысл отличный от вероятности. Поэтому, чтобы найти вероятность мы интегрируем по dv_x - мы сами так функцию определили в самом начале
Надеюсь смог помочь ![]()
