eneev
(Eneev Magomed)
1
скажите пж, как из левого выражения получилось правое?

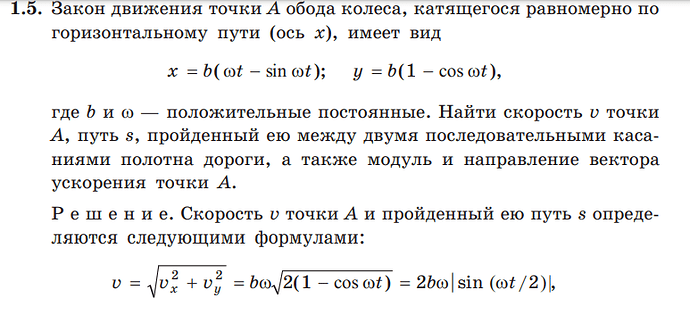
Вот полное задание:
3 лайка
Есть такие тригонометрические формулы:
6 лайков
То есть: 2(1-cos(ωt))=4sin^2(ωt/2)
4 лайка
eneev
(Eneev Magomed)
5
Скажите пожалуйста, а что это за книжка?
1 лайк